文章出處:房產地帶 閱讀量: 發布時間:2022-07-17 11:59:27
南山回遷房之北頭村指標信息
1、南山回遷房之北頭村指數訊息。直接地產商簽動遷賠償金租約。
2、南山區北頭村城市預覽子系統。總占地19萬平方米。
3、許得工程施工許可后36個月收樓。11號線輕軌南山站800米。
4、南山回遷房宗族北頭村工程項目占地約約69000平方米,總占地約約33萬平方米,設在南山區桂廟路與前海路交叉口。
5、工程項目一期預估將在2022年動工。三區兩園兩軸”錯落有致的北斗型現代建筑群,構成大型板式為基礎,板點相結合,戶戶通透、視角遼闊上水合形內部空間。
6、南山回遷房"北頭村”舊改在2011年核準南山區北頭村改擴建樓盤專項整體規劃,總體規劃有1955.2平米的初中工業用地及2892.9平米的街頭人工湖。
7、2萬平米的商業性商務住宅,總建面為11.1萬平米。
8、南山回遷房,北頭村舊改坐落于11號線南山站附近,距多于400米。

舉行房屋征拆啟動儀式
1、葵涌在加大力度深化征拆管理工作的除此之外,就借由等方式聽聽輿論。
2、舉辦樓房征拆實施慶典、打造出非公開創有軌電車征拆宣傳教育室、設租客續約墻等,急速完善征拆投資業務和談自然環境,與此同時線上線下多渠道與市民繼續保持良好溝通交流交互,聆聽住戶主張。
3、“微信群那是要始終盯著,便利我們與租客之間預先聯絡。
4、值得一加的是,葵涌也編制了住宅征拆與城市預覽賠償每筆反差表,這既簡便居民們認識自身賠償情形,竟將每戶小家庭的住宅面積等基本狀況都上墻財務公開,努力做到把征拆“曬”在日光下。
5、近地點道路交通8號線溪涌西站征拆重大任務權利人簽約率已約95%,拆除率已超75%,所有本地原鄉親們全數簽下。
6、官湖主城區(虎地排立交建設項目)個人利益協調適用范圍內樓房確權率、面積簽約率雙近60%,加盟面積已經超過6萬平方米,已轉交耕地近1.6萬平方米。
完工前銷售完畢
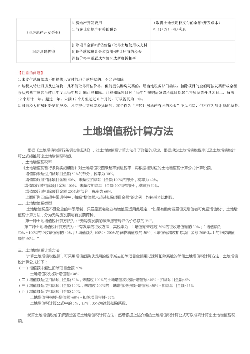
1、耕地 行業品牌價值 木增稅、增值稅(立馬重新加入發展史銀幕)、稅 住宅 內部檔案禁止續作 回遷房地稅推算范例闡明我司近期以獲取了一塊坐落于深圳的某城市預覽工程項目,該建設項目工業用地面積33333.。
2、寫字樓占地100000 ,需供銷社售面積91000,其中,25000的房屋主要用于征用回遷戶鄉親們,其余66000的寫字樓由我 司對外產品銷售。
3、該建設項目預估2019年動工,開工前經銷再行。
4、同期同類產品地產的平均產品價格為55000元/。
5、該建設項目預估總合作開發效率為24億,其中農地效率20億,前期工程建設、市場主體建安、基建配套費、公共 基礎建設費、資本化本息及研發間接費總計4億元。
6、(嚴格按照整體性結算土增稅核算) 研判建設項目狀況 確定能售計稅成本 推算增值稅 計算土增稅 換算增值稅 排序我司真實投資收益 洋房總占地約100000 能供銷合作售面積91000 自由銷售面積66000 回遷房面積 25000 總合作開發開發成本為24億 征稅生產成本為多少。

不少回遷戶被要求需要補繳房款才能入住
1、108平米的回遷房54平米公攤面積,回遷戶不補錢不讓住。
2、公攤面積是要調研的一項重要指數,一般,公攤比重愈大越不劃算,目前多于重慶以法規的方式,具體明確要求買房子依套內面積計價。
3、黑龍江哈爾濱市棚改安置小區東直新家園的回遷戶向央廣新聞報道熱線電話體現稱,他們的回遷房個別樓房公攤面積可以說是“爭霸戰大”,一套占地為108平米的回遷房,采用面積只是54平米,換言之新房子一半多是公攤。
4、更讓人難以拒絕接受的是,雖然回遷協議書協議書的面積與實際規劃面積有較大進出,不少回遷戶被建議必須繳存尾款就可以留宿,不然才無法住這個樓房。
5、本是緩解宜居外部環境的棚改建設工程,就這樣成了回遷戶們煩心就唏噓的郁悶,一套樓房一半是公攤呢恰當不合理。
南亞第壹城背后大片城中村即將拆除
1、下馬村城中村改建投資項目已并于易名為“碧桂園·龍騰世家”,建設項目總占地面積156畝,總占地約約99萬平方米,其中洋房約60萬平方米,商業性11.2萬平方米,將開創為集餐飲業、影視娛樂、生態旅游、都市生活在一體的體驗式商業地產生態型。
2、據建設項目有關負責人透露,2018年將已經完成該投資項目最后房地產項目的受讓管理工作。
3、整個工程項目將整體規劃為5個地皮去開發計劃,其中兩個房地產項目以回遷收容和前期出資建房居多。
4、投資項目共包含約2000套回遷房,總共18.7萬平方米。
5、南亞第壹城背后大片居民小區之際拆掉。西山區29號核心區A地皮大略邊線和區域。
6、這一片區是滇池路沿線為數不多的有待于擴建的棚戶區,總改建面積約658畝,和南亞風情第壹城一河之隔,且臨近地鐵5號線,交通條件優越。
7、此次投標的A地皮總土地面積約370畝,騰退面積約38萬平方米,包括李家地、楊家地第一市民團隊和第二住戶工作組,動遷組織工作投資計劃在一年之內已經完成。

不少回遷戶被要求需要補繳房款才能入住
1、每日房價60秒,我省房市也確知。今天10月31號的房價新聞報道,108平米的回遷房54平米公攤面積,回遷戶不補錢不令住。
2、黑龍江哈爾濱市棚改安置小區東直精神家園的回遷戶揭示,他們的回遷房大部分樓房公攤面積可以說是“爭霸戰大”,一套占地為108平米的回遷房,采用面積多于54平米,就是說老房子一半多是公攤。
3、令人不安難以拒絕接受的是,因回遷協議書合同規定的面積及實際建設工程面積有較大來往,不少回遷戶遭指示必須繳存訂金就可以留宿,但若就沒法住這個新房子。
4、多位回遷戶說本報記者,他們找過多個有關政府部門,但不能做出一個合理的答疑。
5、本報記者就此事直接聯系至哈爾濱市城鄉建設委員會,教育工作技術人員回復稱,已收到住戶體現,黑龍江省住建廳已責令該委介紹此事,目前已經開始進行調查,其他暫根本無法透漏。
服務熱線何詠斌:13267179661
佛山市南海區千燈湖中軸.文華北路旁
服務熱線:何詠斌 聯系方式:13267179661
惠州市惠城區共聯路15號
服務熱線:何詠斌 聯系方式:13267179661
深圳市龍崗區愛新路13號
服務熱線:何詠斌 聯系方式:13267179661
深圳市龍華區明豐路與龍華大道交叉口
房子戶型:服務熱線:何永斌 聯系方式:13267179661
惠州市惠城區河南岸街道演達大道30-2號
河麥中芯·全維配套群賢畢至 居與此建面約109-146㎡精裝人文私宅
深圳市龍崗區吉華街道南京師范大學附屬龍崗學校旁
『公園學校地鐵旁大三房三期收官之作』@深圳地理中心,全市30分鐘生活圈@百米距離三所學校:100m南師大附校 300m招商學校 500m百外世紀中學
深圳市龍崗區園山街道保安社區永勤路與安塘路交匯處
十大核心價值點『名居地產』 品質人居締造者二十一年砥礪奮進,名居地產深耕鵬城,致力成為深圳本土品質住宅的“示范者”,用心精筑了綠海