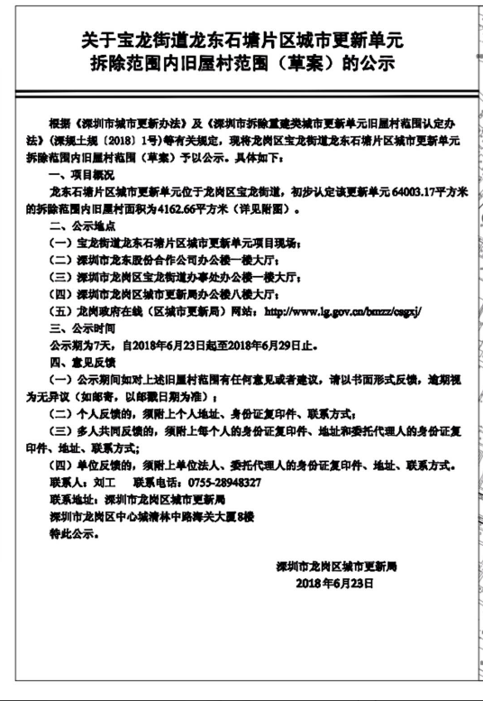
東方銀座集團龍東壹號公館
龍東石塘片區舊改:該項目于2018年4月18日《2018年龍崗區城市更新單元計劃第三批計劃》批準立項公示
項目規劃用地處于軌道16號線龍南站和龍東村站之間,更新單元西側的雙龍站是軌道16號線與軌道3號線的換乘點,這將使本片區未來具有良好的軌道交通出行條件。
公開資料顯示,石塘片區更新單元于2010年4月轉入《2010年深圳市城市更新單元規劃制定計劃》中,此次公告是對原單元計劃范圍進行調整。
項目申報主體為龍東股份有限公司。東方銀座集團與龍東股份有限公司合作開發建設。
項目規劃:“深圳市龍 崗 街 道龍東石塘片區改 造項目”為東方銀座集團與龍東股份合作公司聯手合作開發的城中村改 造項目。本項目所在的《深圳市龍崗202-06&204-04&T1號片區(龍崗大埔片區)法 定 圖則》,將龍東石塘片區劃入城市更新單元(GX02),本項目已納入《2010年深圳市城市更新單元規 劃制定計劃第一批計劃》,項目改造區域整體占地拆遷范圍約35.55萬平方米。
該項目于2018年4月18日《2018年龍崗區城市更新單元計劃第三批計劃》批準立項公示
《2018年龍崗區城市更新單元計劃第三批計劃》一覽表
① 擬更新方向為居住、商業功能。
② 擬拆除重建用地范圍內應落實不少于22401平方米的公共利益用地
深圳市寶龍街道龍東石塘片區改造項目”為東方銀座集團??與龍東股份合作公司聯手合作開發的城中村改造項目。
用地面積:64003.2 平方米
項目擬拆除重建范圍示意圖
項目未來規劃定位集高檔住宅、商業購物中心、五星級酒店、服務業總部商務大廈等為一體的城市綜合體項目,擬申報規劃方案指標為:總建設用地22.55萬平方米,容積率5.5,總建筑面122萬平米,預計總投人民幣122億元,總銷售額403億元。計劃建設周期3~6年,分期開發。
項目效果圖
項目離地鐵:16號線龍南站距離500米,龍東村站距離200米
拆遷進度:已經簽約95%以上。
預計交房時間:4年左右交房
商業街已清空
戶型:暫未出
合同方案:直接開發商簽合同
開 發 商:東方銀座集團
項目名稱:龍東石塘片區城市更新一期.
目前進度:已立項,已清空95%以上
交房日期:預計4年
申報主體: 深圳市龍東股份合作公司
項目位置:深圳市龍崗區深汕路與源盛路交匯處
過渡費:23元/平
項目價值
周邊可對比新樓盤項目
萬科金域緹香 均價6萬
中駿四季陽光 均價4.5萬
京基御景印象 均價5.5萬
招商花園城 均價5.5萬
恒裕嘉城 均價4.5萬
中信龍盛廣場 均價4.1萬
















深圳市羅湖區蓮塘街道云桐一路1號
服務熱線:何詠斌 聯系方式:13267179661
中山市火炬開發區建中路8號(輕軌中山站旁)
服務熱線:何永斌 聯系方式:13267179661
深圳市龍崗區布吉街道深惠公路與榮華路交匯處
東方盛世花園二期位于深圳市龍崗區布吉片區,龍崗大道東側、地鐵3號線龍崗線布吉站與草鋪站之間。東方盛世花園項目注重建筑設計、施工品質
深圳市羅湖區蓮塘街道云洞一路1號
【環境】31平方公寓梧桐墅境,不可復制的一線景觀資源【景觀】全屋靠山,真正的山居生活【精裝】全屋進口大版臻裝,品質升級【單證】單證純
深圳市龍崗區布吉街道龍崗大道東側(草埔地鐵站900米)
墅質3加2美宅,4條地鐵線環繞,羅湖北一手新樓盤項目有地鐵3號線、5號線、14號線(規劃中)交匯,交通便捷。小區配套幼兒園,更有多個學校
惠州市惠陽區淡水街道人民三路205號
鉑金品質,悅享人生!1 惠陽服務中心區高速出口首站,出行便利;2 戶型布局合理,方正實用,通透。88㎡做三房帶兩洗手間雙陽臺惠灣獨有;3
深圳市羅湖區蓮塘街道云桐一路1號
【環境】31平方公寓梧桐墅境,不可復制的一線景觀資源【景觀】全屋靠山,真正的山居生活【精裝】全屋進口大版臻裝,品質升級【單證】單證純